******中国·yl88858永利(Macau)股份有限公司-Official Website
yl88858永利集团
学院介绍 现任领导 系情介绍 师资力量 学院动态 学院公告 yl7703永利集团 评估工作 教学大纲 工作动态 科研成就 党务公告 党校培训 组织活动 专题学习 学工团队 学生活动 团学建设 志愿服务 心理健康教育 班级活动 招生就业 研究生工作分工 研究生招生 研究生培养 案例库 工作动态 校企合作 创建概况 组织机构 相关文件 巾帼风采 本科招生 就业工作 招生简章 工作动态 教学计划 下载专区 教师制度 学生制度 教师下载 学生下载
您现在的位置:  yl88858永利集团经济与管理学院 >  研究生工作 >  案例库 >  正文

比亚迪:国际化战略分析 —《大湾区经济研究》课程案例(国际贸易)

作者: 来源:本站原创 发布时间:2024/12/03 点击数: 字体: yl88858永利集团 yl88858永利集团

摘要: 比亚迪作为全球领先的新能源汽车及电池制造商,自1995年成立以来,始终坚持技术创新与国际化战略。近年来,随着全球能源转型加速,比亚迪凭借其在电动汽车、储能系统及太阳能领域的核心技术,加速海外市场布局。然而,中美贸易冲突的持续升级,对包括比亚迪在内的中国新能源汽车企业构成了关税壁垒、供应链限制及技术封锁等多重挑战。本文深入分析比亚迪在贸易冲突背景下如何通过本地化生产、多元化市场布局及技术自主创新化解风险。案例表明,比亚迪通过强化供应链韧性、聚焦技术壁垒突破及政企合作,成功实现了逆势扩张,为全球化企业应对地缘政治风险提供了重要参考。

关键词:比亚迪;海外营销;新能源汽车;供应链管理

、背景信息

(一) 比亚迪企业介绍

比亚迪股份有限公司(以下简称比亚迪)成立于1995年,总部位于中国深圳,初期以电池制造为核心业务,2003年通过收购秦川汽车正式进入汽车行业,逐步发展为横跨汽车、新能源、电子和轨道交通四大产业的跨国集团。截至2023年,比亚迪新能源汽车销量连续三年全球第一,市值突破万亿元,成为全球最具竞争力的新能源汽车企业之一。其核心产品包括纯电动乘用车(如汉、唐系列)、插电式混合动力汽车、电动巴士、储能电池及太阳能产品,市场覆盖全球70多个国家和地区。

(二)核心竞争力分析

比亚迪在海外市场的快速扩张得益于其新能源汽车技术领域的全面突破与产业链深度整合。作为行业先行者,比亚迪从动力电池这一核心领域切入,建立起覆盖电芯研发、电池组制造的全产业链自主能力。其动力锂电池技术不仅突破能量密度与安全性能的行业瓶颈,更以超越主流水平的制造工艺,为车辆续航能力构筑起技术护城河。

在决定电动车性能的关键技术领域,比亚迪展现出强大的创新实力。电控系统方面,通过攻克被誉为"电驱动大脑"的IGBT芯片技术,实现了从芯片设计到模块封装的全流程自主掌控,并率先将碳化硅(Sic)技术产业化,使电控系统能效提升3%,有效解决新能源汽车的能耗痛点。电机系统则依托第三代碳化硅半导体材料,开发出兼具高效散热与低能耗特性的电驱技术,其高性能电机已实现2.9秒破百的加速能力,与特斯拉等国际巨头共同引领技术革新浪潮。

这种技术优势的构建,源于比亚迪“垂直整合”的战略布局。从“542战略”确立电动化技术标杆,到“7+4战略”实现全场景市场覆盖,企业通过自主研发发动机、变速箱、功率半导体等核心部件,形成了“技术研发核心部件整车制造”的闭环体系。这种贯穿产业链的创新生态,不仅打破了传统汽车产业的分工边界,更在全球新能源汽车竞争中打造出难以复制的技术壁垒。

图 1 比亚迪“7+4”战略示意图

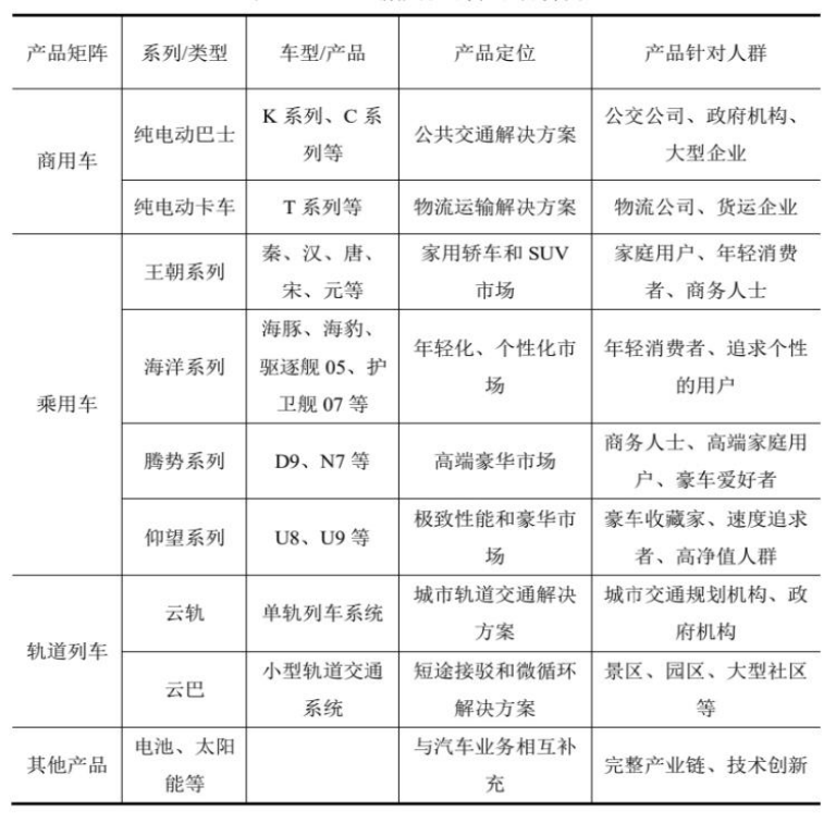
(三)新能源汽车业务矩阵

比亚迪新能源汽车产品线覆盖商用车、乘用车及轨道列车:

商用车:纯电动巴士、卡车及叉车,占据全球电动巴士市场20%份额。

乘用车:王朝系列(汉、唐、秦)、海洋系列(海豚、海豹)、腾势及仰望高端品牌,形成从经济型到豪华市场的全覆盖。

轨道列车:云轨、云巴系统,已在巴西、埃及等国家落地。

(四)国际化发展历程

1.早期积累阶段(1995-2009年):电池业务奠定基础

比亚迪于1995年在深圳成立,初期专注于镍镉、镍氢和锂离子电池的研发生产,凭借低成本、高质量的优势迅速成为摩托罗拉、诺基亚等国际手机巨头的核心供应商,海外业务初具规模。2003

表 1 比亚迪新能源汽车产品矩阵

年,比亚迪收购秦川汽车进军汽车行业,初期以燃油车为主,但同步布局新能源技术,并于2008年推出全球首款量产插电式混合动力车型F3DM,引发国际关注。同年,巴菲特旗下伯克希尔·哈撒韦公司以2.3亿美元入股比亚迪,大幅提升了其全球品牌影响力,为后续国际化战略铺平道路。

2.新能源技术突破与试点阶段(2010-2015年)

2010年,比亚迪推出首款纯电动车e6,续航里程突破300公里,技术口碑逐渐建立;2011年发布的电动巴士K9开启了商用车国际化进程。此后,比亚迪以电动巴士为突破口,在全球展开试点:2012年与荷兰公交公司合作投放电动巴士试运营;2013年在美国加州建立兰卡斯特工厂,为洛杉矶等城市供应电动公交;2015年成功向日本京都交付首批电动巴士,成为首个进入日本市场的中国车企。同时,比亚迪依托电池技术优势,为欧美可再生能源项目提供储能解决方案,例如美国加州的光储项目,进一步拓展了海外业务版图。

3.加速扩张阶段(2016-2020年):乘用车与商用车双线推进

这一时期,比亚迪的电动巴士已覆盖全球50多个国家,欧洲市占率超过20%,2017年向日本冲绳交付的电动巴士更打破了本土品牌垄断。乘用车领域,2018年“Dragon Face”设计语言提升了品牌形象,唐EV等车型试水挪威等欧洲市场,同时在巴西、东南亚等地布局插混车型。战略合作方面,比亚迪与英国亚历山大·丹尼斯公司(ADL)联合生产的双层电动巴士占据英国80%市场份额,2020年与丰田成立合资公司共同开发纯电车型,深化了技术协同效应。

4.全面全球化阶段(2021年至今):爆发式增长

2022年,比亚迪以186万辆新能源车销量超越特斯拉成为全球销冠,2023年销量突破300万辆,海外占比快速提升。乘用车方面,汉、唐、ATTO3(元PLUS)等车型大举进入德国、瑞典、荷兰等20个欧洲国家;亚太市场以泰国工厂(2024年投产)为核心辐射东盟,澳大利亚、新加坡销量领先;美洲市场加速布局墨西哥,并计划在巴西建厂。本地化生产与研发同步推进:匈牙利基地规划年产能15万辆;巴西投资30亿雷亚尔建设三座工厂;美国、欧洲、日本研发中心聚焦智能驾驶与电池技术。品牌层面,高端车型“仰望”(U8、U9)冲击百万级豪车市场,2024年欧洲杯赞助则进一步强化了全球认知。

二、案例正文

(一)比亚迪新能源汽车海外扩张的外部环境

在政策环境方面,中国新能源汽车产业经历了从政府主导补贴到市场化驱动的转型。2022年国内补贴退坡30%,政策重心转向强化产业链监管与优化。海外市场政策呈现显著分化:以欧美为代表的发达国家通过高额购车补贴(如德国数千欧元补贴)和严格排放法规(如欧6标准)推动新能源车普及,但对中国车企设置了严苛的贸易壁垒。例如,美国于2024年将中国产电动车关税从25%大幅提升至100%,并规定含中国电池组件的车型无法享受《通胀削减法案》的7500美元税收抵免;欧盟启动反补贴调查,土耳其对中国纯电动车加征关税,这些政策显著增加了比亚迪的出海成本。不过,部分新兴市场通过优惠政策吸引外资,如泰国免除电动车进口关税、降低消费税,并计划通过本地化生产奖励机制构建区域供应链,这为比亚迪布局东南亚提供了战略契机。

经济与社会环境层面,全球新能源汽车需求持续增长,2023年销量达1465万辆,但市场竞争日趋激烈。比亚迪在海外面临特斯拉、奥迪等国际品牌的强势挤压,这些企业在品牌认知度、技术积累与渠道网络上占据优势。同时,不同区域市场呈现显著需求差异:欧洲消费者偏好长续航、高安全性的高端车型,并关注全生命周期碳足迹;亚洲市场则对价格敏感,更看重性价比与充电便利性。此外,部分海外市场对中国品牌的刻板印象仍未消除,例如消费者可能因早期中国燃油车口碑问题对比亚迪持观望态度,这要求企业通过本土化营销与文化融合重塑品牌形象。

技术环境上,比亚迪凭借电池、电机、电控三大核心技术形成差异化优势,其刀片电池与碳化硅电驱系统已达到国际领先水平。但海外扩张面临多重技术壁垒:一是基础设施短板,如南美、非洲等地充电网络覆盖率低,制约电动车普及;二是技术标准差异,欧盟的EMark认证、美国UL安全标准等提高了产品准入难度;三是知识产权风险加剧,发达国家对电池技术、智能驾驶算法等领域的专利保护严格,比亚迪需规避技术侵权纠纷。此外,部分国家通过“本土化率”政策(如印度要求电动车零部件本地采购比例)倒逼企业转移核心技术,这对比亚迪的产业链掌控力提出更高要求。

(二)多元化海外战略布局

1.市场布局

比亚迪通过精准识别高增长潜力、强购买力且政策支持新能源的国家,降低市场准入风险,例如优先选择提供政策优惠的地区建立长期合作。其基建策略涵盖充电设施建设与售后服务网络完善,联合当地运营商提升用户粘性。为规避贸易壁垒(如进口限额)并降低关税/运输成本,比亚迪推行本土化生产,例如匈牙利分阶段建设的整车基地既创造就业,又增强欧洲市场响应能力,通过属地化生产化解区域市场保护主义限制。

2.产品矩阵

比亚迪以多样化产品矩阵覆盖全球需求:乘用车领域布局纯电/混动双线,王朝系列(秦/唐/宋等)融合传统设计主攻大众市场,海洋系列(海豚/海豹)瞄准年轻群体,腾势/仰望系列则突破高端豪华领域;商用车领域针对区域需求定制开发纯电大巴/卡车(如欧洲电动大巴获认可)。其产品策略强调深度市场调研,结合文化经济差异精准适配车型,并前瞻研发技术保持行业领先,例如针对不同市场推出高端智能车型与经济实用车型,满足多元化消费需求。

3.开放合作

比亚迪通过多层级合作加速全球化:技术研发端联合国际高校共享创新成果,市场端与Hedin Mobility等经销商合作建立欧洲渠道网络,在亚洲协同政府完善充电基建;产业链领域与Uz Auto合资生产零部件,优化属地供应链稳定性与成本效率。同时注重文化融合,通过本土化团队运营和产品设计(如欧洲定制车型)增强市场认同,规避文化冲突风险,例如吸纳当地人才并推出符合区域审美的服务方案。

4.整车出口到本土化生产

比亚迪出海路径从初期整车出口(通过荷兰Louwman、泰国RÊVER等45国经销商铺开销售)逐步转向本土化生产,以规避进口限制并降低关税。其在目标市场建设四大工艺工厂,通过零件海运组装降低贸易成本,例如墨西哥8家经销商网络加速市场渗透。供应链纵深布局方面,与属地制造商合资生产关键零部件(如乌兹别克斯坦合资公司),既利用当地矿产及产业链优势,又应对贸易壁垒(如反倾销政策),平衡成本与供应链安全,实现从“中国制造”到“全球本土化”的战略升级。

(三)比亚迪海外扩张实施策略

如下图所示,比亚迪在海外18国的累计销量达6116辆(占2023年5月出口量的55.6%),其中欧洲市场整体表现较弱,但瑞典成为其欧洲扩张的突破口。主销市场泰国、以色列及欧洲的成功案例中,Atto3车型凭借技术优势和本土化适配(如满足欧洲ENCAP五星安全标准)成为关键驱动力。比亚迪采取“先新兴市场后成熟市场”的渐进策略:优先在东盟、中东、澳洲等政策宽松地区建立根据地,例如在泰国设厂生产以规避关税壁垒,同时通过口碑积累和渠道布局为后续进军欧洲传统市场奠定基础。面对欧洲严格的碳排放法规和技术认证壁垒,比亚迪选择以高端车型(如汉、唐)切入,逐步渗透市场。

图 2 2023年5月比亚迪海外部分国家销售情况(万辆)

数据来源:由中国汽车工业协会报告、各国官方网站公告及网络信息整理出

1.销售渠道与市场推广

在国内市场,比亚迪依托传统媒体、电商平台及全国经销商网络实现全覆盖;海外市场则采取激进的本地化策略。针对欧洲市场,比亚迪通过与当地运营商合作规避渠道垄断壁垒,例如在公交系统投放广告、赞助英国狼队足球俱乐部提升品牌认知,并高调亮相巴黎车展强化技术形象。亚洲市场则侧重经济型需求,如在泰国推出低价车型,结合本土文化活动(如佛教节日赞助)建立亲和力。此外,比亚迪通过跨界合作降低政策风险,例如与美国环保组织联合推广新能源理念,以应对欧盟碳关税等潜在贸易壁垒,同时借助数字营销(如与汽车媒体合作评测)塑造“高性价比技术派”形象。

2.错位竞争

比亚迪以差异化技术路径避开传统竞争壁垒:在电动大巴领域,凭借电池技术优势(长续航、高安全性)打破欧美燃油车专利壁垒,并通过本土化生产(如美国兰卡斯特工厂)满足“本地化率”要求,规避贸易限制;云轨产品则采用电池储能系统避开西门子等巨头的传统轨道技术专利,以低成本、短建设周期抢占新兴市场。乘用车领域,比亚迪优先出口纯电车型(如唐EV、元PLUS),避免与日系混动车型直接竞争,同时通过泰国、巴西等地建厂计划降低关税成本,应对当地贸易保护政策。

3.单点突破

比亚迪聚焦政策友好、新能源补贴力度大的市场实现单点突破。例如在挪威利用高补贴政策快速铺开销量,在德国通过与汽车租赁巨头Sixt签订10万辆订单打入高端租赁市场,绕过消费者品牌认知短板。针对日本市场,比亚迪投入重金建设展厅与售后中心,并高调举办东京发布会突破本土品牌垄断。这一策略的核心是集中资源打造标杆案例(如瑞典市场),再向周边国家辐射,降低进入高壁垒市场的成本。

4.定价策略

比亚迪以技术溢价为核心,在成熟市场采取高价策略:欧洲售价为国内2倍,日本溢价10%20%,通过强调刀片电池、e平台3.0等技术壁垒规避反倾销调查风险。在高端市场(如欧洲),比亚迪对标BBA提供高配车型和终身质保;在新兴市场(如拉美、东盟)则推出简配版车型,价格虽高于国内但仍低于当地燃油车,利用成本优势抢占份额。此外,高价策略覆盖了欧盟严格的认证成本(如WVTA整车型式认证),并为应对未来关税变动预留缓冲空间。

(四)比亚迪新能源汽车海外发展现状

比亚迪新能源汽车海外发展现状呈现出多元化的战略布局与显著的扩张成果。当前,比亚迪采取避免主攻传统汽车强国的初期策略,优先选择本土缺乏汽车品牌的国家进行市场渗透。经过系统性布局,其出海路径已逐渐清晰:主力车型王朝和海洋系列逐步进军海外市场,销售网络通过与当地经销商合作快速铺开,生产模式则由整车出口逐步转向本土化生产。总体而言,比亚迪现阶段以整车出口为主,零部件出口增长相对缓慢,而长期战略聚焦于从出口向本土化生产转型,通过在目标市场建设涵盖冲压、涂装、焊接、总装四大工艺的制造厂,降低运输成本与关税压力。

在出口模式选择上,比亚迪初期以整车出口为主,通过与国内外物流及航运公司合作,将产品输送至目标市场。尽管整车出口具备快速响应市场需求的灵活性,但其局限性亦不容忽视,例如高运输成本、关税负担,以及部分市场对进口整车的限制。为应对此类贸易壁垒,比亚迪加速推进海外建厂计划,通过货柜运输零部件并在当地组装,既降低关税成本,又提升当地市场接受度。例如,泰国、匈牙利、巴西等地的工厂不仅优化了本地化生产,还通过创造就业和税收贡献获得政策支持,有效规避了部分区域因反倾销或限额政策带来的风险。

海外投资方面,比亚迪持续扩大全球布局,投资领域涵盖生产基地、研发中心及销售网络,重点强化新能源汽车产业链整合。其投资对象包括当地政府、企业和研发机构,通过合作或并购快速融入市场,获取渠道资源与技术优势。值得注意的是,比亚迪在投资过程中需应对复杂的外部环境,如美国对中国电动车加征100%关税、欧盟反补贴调查等贸易壁垒。对此,比亚迪通过政策敏感度高的市场选择(如泰国利用关税优惠)和本土化生产策略,平衡风险并巩固竞争力。

销售规模方面,比亚迪海外扩张成效显著。2023年全年出口量达24.28万辆,同比增长334.2%,新能源乘用车销量突破300万辆。其商用车业务已在全球多地占据主导份额,而乘用车通过差异化定位(如欧洲市场高端化)逐步打开局面。尽管面临部分市场对进口整车的限制(如欧洲设定进口限额),比亚迪通过本地化生产与经销商合作,在泰国、以色列等地实现单点突破,为后续全球化布局奠定基础。

图 3 2014-2023比亚迪新能源汽车销量

数据来源:比亚迪官方公告

(五)比亚迪海外扩张成效

1.全球市场多极突破

比亚迪在东南亚、欧洲、拉美三大区域市场实现结构性突破:在东南亚以泰国为核心枢纽,凭借31%的市占率稳居新能源车榜首,曼谷工厂15万辆年产能覆盖东盟需求;欧洲市场依托匈牙利生产基地,打破本土品牌垄断,德国、英国销量同比激增超200%;拉美市场半年内市占率从5%跃升至15%,墨西哥城旗舰店单月订单破2000辆,创下当地新能源消费纪录。

2.中美贸易壁垒实质性突围

面对美国对华电动车100%惩罚性关税,比亚迪通过墨西哥蒙特雷工厂(规划产能15万辆/年)构建北美供应链跳板,利用美墨加协定实现关税规避,同时以电动巴士累计交付美国14个州超700台的成绩,切入政府刚性采购市场;在欧盟反补贴调查压力下,匈牙利工厂与慕尼黑研发中心形成“欧洲造、欧洲研”闭环,提前化解合规风险。

3.技术输出与供应链重构

比亚迪将中国新能源技术优势转化为全球竞争力:向土耳其、乌兹别克斯坦输出三电核心技术并收取专利费,在巴西建立联合研发中心实现“技术换市场”;通过墨西哥电池厂、匈牙利电驱系统等布局,将整车中国零部件占比从85%压缩至72%,显著降低欧美市场对“中国依赖”的敏感度。

4.全球化身份升级

随着12月份单月销售51.48万辆、同比激增49.8%收官,比亚迪2024年全球累计销量达到历史性的4,272,145辆,其中,乘用车全年销量4,250,370辆,同比增长41.07%;海外乘用车销量417,204辆,同比增长71.9%。比亚迪以30%的份额继续蝉联全球新能源汽车销量冠军,2024年比亚迪的海外销量同比暴涨71.9%,其中东南亚市场占有率突破40%,欧洲市场增速达135%,全球市场正在向比亚迪敞开大门。截至目前,比亚迪业务已覆盖88个国家和地区,累计汽车用户数百万,其中东南亚市场表现尤为突出。以比亚迪为代表的中国车企逐步走向世界,赢得全球用户热爱。

图 4 2024年全球新能源车市场主流品牌销量(万辆)

数据来源:由各车企及媒体报告整理得出

三、问题设计

1.比亚迪为何选择在中美贸易冲突背景下加速海外扩张?

2.比亚迪海外扩张会面临什么风险,对此风险为何采取了供应链本地化与市场多元化?这两种战略又是如何帮助比亚迪抵御海外贸易风险?

3.技术自主创新在比亚迪全球化战略中的作用是什么?

4.比亚迪案例对中国制造业应对国际政治风险有何启示?

四、使用说明

(一)教学目的与用途

1. 适用课程:本案例主要适用于《大湾区经济研究》课程中有关“国际商务”知识点的教学与讨论。

2.适用对象:本案例属于应用型案例,难度适中,主要为硕博研究生的创新管理相关课程教学开发,也可以用于MBA、EMBA 学员或工商管理相关专业的高年级本科生。此外,也适用于具有一定管理理论知识的企业中高层管理人员深入学习。

3.教学目的:本案例深入分析了比亚迪在贸易冲突背景下如何通过本地化生产、多元化市场布局及技术自主创新化解风险,成功实现了逆势扩张,为全球化企业应对地缘政治风险提供了重要参考。引导学员在了解“国际化战略”、“海外营销”等基本概念及理论的基础上,掌握和提升企业战略决策能力。

4.课程思政融入点:中国特色社会主义。

中国企业的发展,可以借鉴西方的先进管理经验,但更要符合中国国情,走中国特色社会主义道路。

(二)启发思考题

1.比亚迪为何选择在中美贸易冲突背景下加速海外扩张?

2. 比亚迪海外扩张会面临什么风险,对此风险为何采取了供应链本地化与市场多元化?这两种战略又是如何帮助比亚迪抵御海外贸易风险?

3.技术自主创新在比亚迪全球化战略中的作用是什么?

4.比亚迪案例对中国制造业应对国际政治风险有何启示?

(三)教学计划

本案例按照循序渐进、由浅入深的原则设计启发思考题,从基础的案例信息梳理到理论知识点的掌握,逐步引导学员运用理论知识点分析案例企业。

授课教师可以根据自己的教学目标灵活使用本案例,这里提出的分析思路,仅供参考。整个案例课的课堂时间控制在80-90分钟。

讨论问题

时间(分钟)

讨论问题1

20


讨论问题2

20


讨论问题3

20


讨论问题4

20


总结

10


共计

90


(四)案例分析

1. 比亚迪为何选择在中美贸易冲突背景下加速海外扩张?

(1)美国关税政策挤压,加速比亚迪海外建厂主动规避贸易壁垒

美国对中国电动车的关税政策持续升级,高关税政策对实际业务影响有限,但强化了比亚迪对其他市场的聚焦。2024年2月,特朗普政府提出“对等关税”政策,进一步挤压中国车企利润空间。若直接出口美国市场,比亚迪需承担27.5%的进口关税(此前为特朗普时期设定),而2024年9月美国甚至将部分车型关税提升至100%。比亚迪通过“墨西哥路径”规避风险——在墨西哥建厂并利用北美自贸协定(USMCA),实现“北美组装+本地供应链”模式,绕过关税壁垒。例如,比亚迪联合12家中国供应商在墨西哥设厂,确保车辆符合“北美制造”标准,从而合法进入美国市场。

(2)欧盟关税政策的倒逼迫使比亚迪加快了生产本地化的速度

面对欧盟对中国电动车的高关税(欧盟潜在关税提升),比亚迪在匈牙利等地建设工厂,实现“本地生产、本地销售”模式。匈牙利工厂不仅辐射欧洲市场,还可利用当地成熟的汽车供应链(700余家零部件企业聚集)降低采购成本。预计到2026年,其海外生产基地年产能将超150万辆,形成区域化生产网络。此外,比亚迪计划在土耳其设厂,进一步覆盖欧洲及周边市场。

(3)新兴市场的关税缓冲

拉美市场(如巴西、墨西哥)的关税政策相对宽松,且新能源汽车渗透率低(巴西2024年上半年仅为3.3%)。比亚迪通过本地化生产(如巴西卡马萨里工厂)和提前布局,抢占市场先机。例如,巴西计划至2026年将电动车进口税逐步提升至35%,而比亚迪通过本地工厂规避了这一风险。

(4)东盟市场的潜力值得深耕挖掘,迅速填补新兴市场空白

东盟地区(如泰国、印尼)新能源汽车需求增长迅速。比亚迪通过泰国工厂生产宋PLUS DM-i等车型,并计划推出插混车型Sealion PHEV,解决当地充电设施不足的痛点。2024年,比亚迪在印尼市场份额迅速超越泰国,成为东南亚最大市场。

(5)技术创新提升产品竞争力

电池与能源技术的突破,该技术在全球市场形成差异化优势,数据验证其对市场份额的驱动作新增专利数(2023年24,800件)与海外市占率用(东南亚25.4%)相关性分析(R²=0.85)。例如在巴西市场,搭载刀片电池的车型因适应高温环境需求而广受欢迎;智能化与智驾系统的创新,如天神之眼高阶智驾系统,在英国和意大利市场凭借该系统的自动泊车、全场景导航功能,成为当地最畅销插混车型。动力系统与混动技术的领先,例如,欧洲市场销售的车型通过分布式电驱技术实现四轮独立控制,提升复杂路况适应性。

(6)中国宽松和给力的政府政策支持

比亚迪加速海外扩张的过程中,中国政府的政策支持发挥了关键作用,这些政策既包括直接推动企业国际化的措施,也包括优化国内营商环境和国际合作机制,为比亚迪的全球化战略提供了系统性保障。如:国家发改委在2025年明确提出,将在产权保护、产业补贴、环境标准、劳动保护等7个领域对接国际高标准经贸规则,同时有序推动商品、服务、资本、劳务四大市场的自主开放,扩大对最不发达国家的单边开放。这种制度型开放为比亚迪的海外投资扫清了规则障碍,例如在欧盟市场规避反补贴调查时,国际规则对接增强了企业合规性;中国通过“一带一路”倡议深化与资源丰富国家的合作,例如印尼的镍矿资源开发政策(如税收减免)吸引了比亚迪在当地设厂,宁德时代等电池企业也同步布局,形成上下游协同效应。2025年稳外资行动方案. 该方案提出20项措施,包括扩大电信、医疗等领域的开放试点,优化营商环境,并支持外资企业参与政府采购。比亚迪在海外市场的技术输出(如刀片电池、DM混动技术)受益于国内研发中心的政策支持,例如研发费用加计扣除等税收优惠;广东省“五外联动”政策(外贸、外资、外包、外经、外智)助力比亚迪整合全球资源,同时国内庞大的市场规模为其技术验证和成本分摊提供了基础。例如,比亚迪2024年研发投入达542亿元,部分资金来源于国内市场的利润支撑;国家支持企业“出口转内销”并支持分布式供应链建设(中国总部+海外节点),帮助比亚迪平衡内外市场风险。

(7)分散市场风险,抢先把握全球机遇

避免对单一国家或地区的过度依赖,降低贸易摩擦带来的风险,比亚迪积极进入东南亚、拉丁美洲等新能源汽车发展潜力巨大的市场,如泰国、巴西等;2030年将是技术爆发与产业重构的关键点,新能源汽车将会主导市场,且深刻改变社会形态,比亚迪必须抓紧全球新能源市场的机遇,提前布局战略,积极开拓海外市场,领先占据海外的新能源汽车市场。

(8)国内市场竞争加剧与增长空间收窄

中国新能源汽车市场已进入成熟期,2024年比亚迪国内销量占比高达90%,但国内渗透率增速放缓(预计2030年新能源汽车渗透率超70%)。随着传统车企与新势力品牌(如特斯拉、蔚来、理想)的激烈竞争,国内增量空间逐渐收窄,企业需通过海外市场获取新增长点;中国新能源补贴政策逐步退出,中国市场的政策红利减弱,市场竞争转向技术和成本驱动,中国市场饱和带来的增长压力必然迫使比亚迪需要向海外扩张,突破国内市场增长瓶颈,向海外寻找更广阔的市场和生存空间。

(9)企业全球化目标驱动

比亚迪计划2025年海外渠道扩展至100家,并设定2030年海外销量占比达50%的目标。通过海外工厂投产(如乌兹别克斯坦、印尼工厂),比亚迪正从“中国制造”向“全球智造”转型。

(10)健康的负债结构(财务韧性)为扩张提供资金保障

权衡理论认为:企业存在最优负债率,平衡债务税盾收益与财务困境成本。比亚迪的负债结构中,有息负债占比极低(2024年上半年仅为4%),由杜邦分析法拆解ROE(2023年18.6%)=净利润率x资产周转率x权益乘数,对比特斯拉(ROE23.4%)。总负债的90%以上为无息经营性负债(如应付账款、合同负债、应付薪酬等),这类负债无需支付利息,且随着业务规模自然增长,利用税盾(年节税约12亿)同时规避财务困境成本;2023年比亚迪财务费用为-15亿元,表明其利息收入超过利息支出,资金使用效率极高。经营性现金流净额(2023年1700亿元)远超无息负债规模,现金储备充足(2023年现金为有息负债的4倍),保障了偿债能力;负债率处于行业合理区间,比亚迪的资产负债率为77%(2024年上半年),虽高于部分国内车企(如吉利、长城),但与国际车企(福特84%、通用75%)和高端制造业企业(苹果84%、波音117%)相比处于正常范围,同时债务偿付压缩自由现金流 ,可以有效杜绝管理层过度投资。适度的负债率是重资产行业扩张期的常态,而非风险信号。

(11)研发费用资本化率极低,倒逼规模扩张

比亚迪2023年研发费用资本化率仅为0.9%,远低于行业平均水平(如长城汽车54.15%),这意味着其将绝大多数研发支出直接费用化,导致当期利润被显著压低。根据《企业会计准则第六号-无形资产》中的第九条 企业内部研究开发项目开发阶段的支出,同时满足下列条件的,才能确认为无形资产: (一)完成该无形资产以使其能够使用或出售在技术上具有可行性;比亚迪仅对已产量技术(如成熟技术、智驾系统)进行资本化。例如,比亚迪的前沿技术硫化物固态电池尚未资本化,若资本化比亚迪2023年可增加净利润约200亿元。这种保守的财务处理策略虽增强了财务透明度,但也迫使比亚迪通过扩大收入规模(尤其是高利润的海外市场)来弥补利润表现压力。海外扩张带来的收入增长可改善经营性现金流(2023年达1700亿元),缓解因研发费用全额费用化导致的利润压力。比亚迪极低的研发费用资本化率,本质上是将技术投入压力前置,倒逼企业通过全球化扩张实现规模经济与利润增长。海外市场不仅为其技术优势提供变现渠道,还通过分摊研发成本、提升财务弹性,形成“研发—技术输出—市场扩张—利润反哺”的良性循环。这一战略既规避了资本化率限制对短期利润的压制,又为长期技术领导地位奠定了基础。

(12)企业战略目标长远和企业家精神

比亚迪想要快速占领新能源汽车的市场份额,战略目标驱使其即使在中美贸易冲突下也想加速海外扩张,俗话说:风浪越大,鱼越贵。预测到2026年比亚迪全球交付量达到600万辆,其中海外150万辆,说明他们希望在全球市场占据更大份额,逼近其他车企的市场份额;王传福“技术为王”的理念贯穿企业战略,其曾表示“新能源汽车的竞争本质是技术生态的竞争”。比亚迪将海外扩张视为技术验证与迭代的必经之路,例如在挪威极寒环境测试电池温控系统,反向推动研发升级。

2.比亚迪海外扩张会面临什么风险,对此风险为何采取了供应链本地化与市场多元化?这两种战略又是如何帮助比亚迪抵御海外贸易风险?

(1)比亚迪海外扩张面临的风险

①企业资本实力相对较弱

汽车行业是典型的资本密集性产业,研发、营销、生产、设厂都需要企业强大的资本实力来支撑。比亚迪在实施国际化战略海外扩张中,到别国生产经营可能会面临着资金短缺的不利局面。

②关税壁垒

欧盟、美国等对中国新能源汽车征收高额关税(如欧盟反补贴调查后加征的额外关税),直接削弱价格竞争力。欧盟对中国电动车征收的关税税率可能高达20%-30%。

③技术标准限制

部分国家设置严苛的环保、安全认证标准(如欧洲的E-Mark认证),指的是在欧洲共同市场,对汽机车及其安全零配件产品,噪音及废气等,均需依照欧盟法令【 EEC Directives 】与欧洲经济委员会法规【 ECE Regulation 】的规定,通过产品符合认证要求,即授予合格证书,以确保行车的安全及环境保护之要求。导致产品准入周期延长,不利于企业产品的迅速周转。

④文化差异

不同的国家、民族甚至是企业都有不同的文化价值。当这些文化互相交流产生冲突或分歧,首先当然是维护自己国家、民族、企业的文化价值。这种差异导致的风险,在海外扩张是客观存在的,如果不了解当地的文化去进行海外扩张,反而会导致市场份额的下降,企业盈利减少。

⑤政治冲突

政治与经济之间的相互作用密不可分,并且政治环境不断变化。面对中美贸易摩擦、俄乌冲突等事件可能引发比亚迪本身海外供应链中断或面临外国的市场封锁。例如中美摩擦中,特朗普宣布自4月3日起,将对所有非美国制造的汽车及其“某些汽车零部件”加征25%的永久性关税。此举意味着,所有销往美国市场的乘用车和轻型卡车(包括皮卡和厢式货车)都将面临高达27.5%的关税壁垒。

(2)比亚迪采取供应链本地化

①海外建设本土工厂

比亚迪通过在海外建立本地化生产基地(如匈牙利、墨西哥、泰国),利用区域贸易协定(如USMCA、RCEP)降低关税成本。匈牙利工厂采用“电芯进口+本地组装”模式,将欧盟关税税率从22%降至15%,有效应对欧盟反补贴调查。

②技术自主促进供应链韧性

比亚迪自研IGBT芯片(自供率90%)、刀片电池(全球专利超3000项)等核心技术,减少对日韩及欧美技术的依赖例如,碳化硅电控模块成本较进口产品降低40%,并通过技术适配满足欧盟ECE R100等严苛法规 。通过本地化配套(如德国大陆电机、法国佛吉亚内饰)提升供应链响应速度,欧洲工厂零部件本地采购率达60%,显著降低单一供应链风险

③生态化供应链构建

上下游产业链共建,加强基础设施与电池产业在海外市场的建设。在泰国罗勇府工厂带动50余家配套企业形成锂电池、充电桩产业集群,推动泰国电动车渗透率从1%跃升至13% 9在巴西与淡水河谷合作提升锂资源本地化率至60%,规避南共市对进口原材料的限制。

(3)比亚迪市场多元化

①区域市场分层布局

第一梯队(东南亚/中东):泰国工厂年产15万辆,市占率超40%;以色列市场通过RCEP协定实现零关税流通,销量占比38%

第二梯队(欧美):匈牙利工厂锁定德国高端租赁市场(市占率25%),挪威市场采用“电池租赁”模式降低购车门槛,带动销量增长580%

第三梯队(新兴市场):南非开普敦基地突破右舵车市场,墨西哥工厂通过USMCA协定辐射北美需求

②差异化产品与定价策略

高端市场:汉L欧洲售价6.8万欧元(较国内溢价60%),通过技术溢价突破品牌认知瓶颈;唐L搭载“天神之眼B”高阶智驾系统,适配欧洲智能驾驶需求

大众市场:泰国推出续航300km的海豚经济版,售价较日系车低15%,订单转化率73%;土耳其本地化率65%的电动巴士享受30%政府补贴,市占率跃升至41% 10

(4)供应链本地化对比亚迪的优势

①绕过高额关税

供应链本地化在当今世界美国的关税贸易战中有着巨大的意义,是企业被动破局到主动作为绕过关税壁垒的重要方式。拉动了当地的就业,获得东道国的支持,有利于比亚迪进一步的深耕与海外市场。例如,比亚迪在墨西哥设厂,墨西哥作为拉丁美洲的重要枢纽,身处北美自由贸易区。其得天独厚的地理位置使得它成为连接北美、南美乃至全球市场的关键桥梁。比亚迪在墨西哥蒙特雷设置工厂,并规划15万辆产能,通过满足北美供应链本土化率75%的要求,规避美国对华电动车104%的高关税,同时辐射南美市场。假设比亚迪单车价格为20万,年出口10万辆,单车关税节省5.5万元,那么一年就可以节省55亿。

②降本增效

海外扩张成本越低,获得的利润空间就很有可能越高。比亚迪在匈牙利配套建设电池组装线,与宁德时代合作实现动力电池本地化生产,有助于降低物流成本15%。具体表现在比亚迪欧洲匈牙利工厂初期本地采购率已达60%(含电池模组组装、内饰件等),覆盖德国大陆电机、法国佛吉亚等核心供应商,在匈牙利设厂也间接享受到了劳动力与政策红利。匈牙利企业所得税率仅9%(欧盟最低),劳动力成本为德国的60%,且享受政府设备采购返现(45%)和就业补贴。在泰国罗勇府工厂带动50余家本地配套企业形成锂电池及充电桩产业集群,2023年本地化率突破55%,2024年提升至65%,在2025年比亚迪联合12家中国供应商实现“北美供应链闭环”,规划2025年本地化率75%,重点提升电控模块与车身结构件本地化生产比例匈牙利二期扩建:配套电池组装线与研发中心,预计2026年投产时本地采购率提升至80%。比亚迪也响应欧盟《关键原材料法案》(CRMA)对本土化率要求,比亚迪计划将欧洲工厂正极材料本地采购率从2023年30%增至2025年50%。比起传统车企(例如丰田)丰田泰国工厂通过本地化采购降低物流与关税成本约10%-15%,但受制于技术依赖(如混合动力系统仍依赖日本进口),降本效率低于比亚迪新能源垂直整合模式。

首先,比亚迪产品从国外工厂运往所在汽车市场只需要少量的能源费用和司机费用,相比从中国生产然后出口到国外市场,既省时又省力; 其次,直接建厂可以充分发挥比亚迪优秀的垂直整合式发展模式, 进而大幅度缩短产品开发周期,降低中间产品损耗,最终达到节约成本目的,提高效率。

③本地化生产与市场需求的精准对接

比亚迪在不同地区建立生产基地,使其能够更精准地把握当地市场需求。以泰国市场为例,比亚迪在泰国的工厂能够根据当地消费者对汽车配置、颜色、内饰等方面的偏好,快速调整生产计划。泰国消费者对小型电动车的需求较大,比亚迪便加大了小型电动车的生产比例,并根据当地气候和路况,优化车辆的空调系统和底盘悬挂。这种精准对接不仅提高了消费者的满意度,还增强了比亚迪在当地海外市场的竞争力。

④灵活应对市场变化

在海外市场,比亚迪同样能够快速适应当地市场的变化。以智利市场为例,智利政府对新能源汽车的补贴政策不断调整,比亚迪能够根据政策变化,快速调整产品配置和销售策略。例如,当智利政府提高对高续航里程车型的补贴时,比亚迪迅速调整生产计划,增加高续航里程车型的生产比例。这种灵活应对能力使比亚迪在智利市场获得了更多的政策支持和市场份额。

(5)市场多元化对比亚迪的优势

①降低市场风险

市场多元化使比亚迪能够分散风险,避免因单一市场的波动而受到重大影响。全球不同地区的汽车市场受多种因素影响,如经济形势、政策法规、消费者偏好等。通过进入多个市场,比亚迪能够有效降低因单一市场波动带来的风险。例如,比亚迪在匈牙利、泰国、墨西哥三大枢纽建设生产基地,形成覆盖欧美、东南亚、北美市场的“三角产能矩阵”。当欧洲市场受关税冲击时或者受到反倾销调查时,东南亚工厂产能可迅速填补缺口,完成订单的有效交付。此外,比亚迪在不同市场的产品策略也有所不同。在发达国家市场,比亚迪注重高端化和智能化,推出高性能、高配置的车型;在发展中国家市场,比亚迪则注重性价比,推出价格合理、性能可靠的车型。这种差异化的产品策略使比亚迪能够更好地适应不同市场的需求,降低市场风险。

②促进技术创新

市场多元化为比亚迪提供了更广泛的技术交流和合作机会,促进了技术创新。不同地区的市场对汽车技术有不同的要求和偏好,比亚迪通过进入多个市场,能够接触到更多的技术资源和创新理念,从而推动自身技术的不断进步。

在欧洲市场,比亚迪与当地科研机构和企业合作,开展电池技术、智能驾驶技术等领域的研究。例如,比亚迪与德国某知名汽车制造商合作,共同研发新一代电池管理系统,提升了电池的性能和安全性。在东南亚市场,比亚迪通过与当地高校和科研机构合作,开展新能源汽车应用技术研究,优化了车辆的能耗管理和续航里程。在巴西市场,比亚迪利用当地丰富的自然资源,开展电池原材料研发,降低了生产成本。

③增强品牌效应,提高品牌价值

品牌价值是企业的一种无形资产,高品牌价值可以为公司带来竞争优势及强大溢价能力。汽车市场是典型的垄断竞争型市场,其竞争的核心在于品牌与产品的有机结合,其中品牌作用至关重要。比亚迪市场多元化,在不同市场推出不同的车型以及价格,切合当地消费者的需求,如在发达国家推出高端车型,切准消费者重视的尾气排放,汽车质量等方面,用技术和成本优势提升当地对品牌的认知从低价、可替代性强努力转变到高端,提高品牌价值。提升企业盈利能力推动汽车这种技术驱动型产业不断发展,投入更多资源,开发优秀产品,与品牌有机结合,实现良性循环。通过在不同国家和地区建立生产基地和销售网络,比亚迪的品牌知名度和影响力不断提升。其在海外市场的成功也为其在国内市场的进一步发展奠定了基础

3.技术自主创新在比亚迪全球化战略中的作用是什么?

(1)核心技术突破,构建全球化竞争壁垒

在新能源汽车产业全球化竞争日趋激烈的背景下,比亚迪凭借电池技术、电控系统与电机系统的全方位突破,成功构筑起技术护城河。其核心技术的自主化与创新迭代,不仅定义了行业标准,更成为企业参与国际竞争的战略基石。

从刀片电池的结构革命到碳化硅电控的自主突围,比亚迪以核心技术“三驾马车”重构了全球新能源汽车产业格局。其技术路径证明:唯有将基础材料创新、工艺工程突破与系统集成能力深度融合,才能在全球竞争中实现从“跟随者”到“定义者”的跨越。这一战略逻辑,或为中国制造业的转型升级提供关键范式。

(2)垂直整合战略,打造全产业链闭环体系

在全球汽车产业深度变革的背景下,比亚迪通过独特的垂直整合战略,构建起覆盖技术研发、核心部件制造至整车生产的全产业链闭环体系,这一模式不仅突破了传统汽车产业分工的路径依赖,更形成了难以复制的系统性竞争优势。通过将电池、电机、电控三大核心技术与整车制造深度耦合,比亚迪实现了从原材料到终端产品的全流程自主可控。

垂直整合战略的核心价值更体现在市场响应效率的颠覆性提升。当东南亚市场对电动商用车续航里程提出新规时,比亚迪依托自有电池工厂与电控研发团队,仅用4个月便完成磷酸铁锰锂电池的适配开发,并在泰国罗勇府生产基地实现量产,较行业平均研发周期缩短60%。

这种战略的全球化效能已通过市场表现得到验证,2025年比亚迪在欧洲新能源商用车市场的份额跃升至23%,其自建的动力电池工厂与本地化研发中心形成“技术—制造—服务”铁三角,在满足欧盟碳足迹追溯要求的同时,将物流成本降低28%。从产业经济学视角看,比亚迪的垂直整合不仅重构了价值链分配逻辑,更开创了“技术主权”导向的新型全球化范式——通过全产业链的自主掌控,企业得以将技术标准、产能布局与地缘政策动态协同,这为中国制造业参与国际竞争提供了极具参考价值的战略模板。

(3)技术创新生态,推动全球化战略深入实施

在全球新能源汽车市场激烈竞争的当下,比亚迪凭借贯穿产业链的技术创新生态,持续推动全球化战略向纵深发展。从动力总成到智能控制系统,这家中国企业在发动机、变速箱、功率半导体等核心领域构建的自主研发体系,正转化为参与全球角逐的竞争优势。

支撑这一战略布局的,是比亚迪持续多年的高强度研发投入。累计超过1900亿元的研发资金,汇聚成12万名工程师组成的全球最大车企研发团队,催生出日均27项专利的创新速度。这种用真金白银构筑的技术护城河,不仅让比亚迪在三电系统等关键领域保持领先,更使其在全球供应链波动中展现出罕见的抗风险能力。

这种立体化的创新体系,正在重塑全球新能源汽车产业格局。从慕尼黑车展惊艳亮相的刀片电池技术,到巴西工厂投产的本地化混动系统,比亚迪的创新生态已突破地域边界,在六大洲的市场实践中持续进化。当传统车企还在为电动化转型挣扎时,这家深谙创新之道的中国企业,已在智能化赛道上跑出新的加速度

4.比亚迪案例对中国制造业应对国际政治风险有何启示?

(1)加强自主研发,掌握核心技术

比亚迪通过持续的技术创新,掌握了新能源汽车领域的核心技术,降低了对外部供应链的依赖。这一经验启示中国制造业企业应加强自主研发,掌握核心技术,以应对国际政治风险中的技术封锁和供应链限制。

加大研发投入,建立技术壁垒:中国制造业企业应加大研发投入,建立完善的研发体系,培养高素质的研发人才。通过持续的技术创新,掌握行业核心技术,提高产品竞争力。同时,通过建立技术壁垒,提高行业准入门槛,保护自身市场份额。

推动产业升级,提升附加值:中国制造业企业应推动产业升级,从低端制造向高端制造转型。通过提升产品附加值,增强在国际市场中的议价能力,降低对外部市场的依赖。

(2)实施多元化市场布局

比亚迪通过市场多元化策略,分散了市场风险,避免了过度依赖单一市场。这一经验启示中国制造业企业应积极拓展多元化市场,降低对单一市场的依赖,以应对国际政治风险中的贸易壁垒和市场准入限制。

精准识别市场机会,构建全球市场布局:中国制造业企业应精准识别高增长潜力、强购买力且政策支持新能源的国家,降低市场准入风险。通过市场调研和分析,选择合适的市场进入时机和策略,积极构建全球市场布局。

推动本地化生产,融入当地市场:中国制造业企业应在目标市场建立生产基地,实现本地化生产。这有助于降低关税成本,提高市场响应能力,同时也有助于企业更好地融入当地市场,了解当地消费者需求。

(3)强化供应链韧性

比亚迪通过供应链本地化策略,降低了关税成本,提升了市场响应能力。这一经验启示中国制造业企业应强化供应链韧性,通过本地化生产、多元化采购等方式,降低供应链风险。

建立多元化的采购渠道:中国制造业企业应建立多元化的采购渠道,降低对单一供应商的依赖。通过与多个供应商建立合作关系,确保原材料的稳定供应,降低供应链风险。推动供应链数字化、智能化升级:中国制造业企业应推动供应链数字化、智能化升级,提高供应链的透明度和可追溯性。通过数字化技术,实现供应链的实时监控和预警,提高供应链的韧性和抗风险能力。

(4)加强政企合作

比亚迪通过与当地政府、企业和研发机构建立合作关系,获取了政策支持和技术优势。这一经验启示中国制造业企业应加强政企合作,积极融入当地市场,获取政策支持,以降低市场准入门槛和运营风险。

积极参与国际标准制定:中国制造业企业应积极参与国际标准的制定和修订工作,推动中国标准国际化。通过参与标准制定,提升在国际市场的话语权和影响力,降低市场准入门槛。

加强与海外企业的合作:中国制造业企业应加强与海外企业的合作,共同开拓国际市场。通过合作,企业可以获取更多的市场资源和技术支持,提高在国际市场中的竞争力。

(5)制定灵活的市场策略

比亚迪根据不同市场的特点,制定了灵活的市场策略,如定价策略、单点突破策略等。这一经验启示中国制造业企业应根据目标市场的特点,制定灵活的市场策略,以更好地适应国际政治环境的变化。实施差异化定价策略,中国制造业企业应根据不同市场的消费水平和竞争状况,制定差异化的定价策略。通过合理的定价,提高产品的市场竞争力,扩大市场份额。采取单点突破策略,中国制造业企业应选择政策友好、新能源补贴力度大的市场实现单点突破,再向周边国家辐射。通过单点突破,企业可以迅速打开市场,树立品牌形象,为后续的市场拓展奠定基础。

综上,比亚迪的海外扩张绝非短期市场逐利,而是基于技术标准输出、产业链自主可控、全球资源整合的长远战略布局。通过本地化生产、技术适配与政策协同,其正从“中国新能源龙头”向“全球智能出行领导者”跃迁。未来挑战在于平衡扩张速度与质量管控(如日本市场渗透缓慢的教训),以及应对地缘政治风险(如欧美技术封锁),但其全产业链优势与持续创新能力已为长期竞争奠定基础。比亚迪案例为中国制造业应对国际政治风险提供了重要启示。中国制造业企业应加强自主研发,掌握核心技术;实施多元化市场布局,降低对单一市场的依赖;强化供应链韧性,降低供应链风险;加强政企合作,获取政策支持和技术优势;制定灵活的市场策略,以适应国际政治环境的变化。通过这些措施的实施,中国制造业企业可以更好地应对国际政治风险,实现全球化布局和可持续发展。

参考文献

[1] 唐抗抗.比亚迪汽车国际化战略研究[D].导师:孙淑琴.山东大学,2017.

[2] 刘洪序.中国新能源汽车出口研究[D].导师:王炳才.天津商业大学,2019.

[3] 张艺凡,侯振兴.比亚迪新能源汽车国际竞争力之提升[J].北方经贸,2025,(02):126-129.

[4]吴明靓,王楚怡.“中国智造”视角下比亚迪欧洲市场的品牌国际传播研究[J].国际品牌观察,2024,(22):67-69.

[5] 江云琦.碳中和背景下比亚迪新能源汽车的国际化战略研究[D].东北财经大学,2024.

[6] 张劢.新能源汽车加速出海,比亚迪国际化全域布局[J].国际品牌观察,2024,(08):67-72.

[7]大力推进中国新能源汽车国际化战略[N].21世纪经济报道,2024-02-21(001).DOI:10.28723/n.cnki.nsjbd.2024.000512.

字体: yl88858永利集团 yl88858永利集团 发表评论】【加入收藏】【告诉好友】【打印此文】【关闭窗口
网友评论: